肥料登记法大变动,请看2018**肥料登记指南 - 幸运飞艇168体彩开奖官网


幸运飞艇168体彩开奖官网

您好,欢迎来到幸运飞艇168体彩开奖官网官方网站!

幸运飞艇168体彩开奖官网

生物肥料供应商

我们用心,客户放心

服务热线 400-686-0766
其它页面大图
首页 > 新闻中心 > 行业新闻 » 行业新闻
推荐产品
幸运飞艇168体彩开奖官网
幸运飞艇168体彩开奖官网
幸运飞艇168体彩开奖官网

电话:400-686-0766

手机:400-686-0766

地址:高唐县晏高收费站南

肥料登记法大变动,请看2018**肥料登记指南

来自:shandongxc 发表时间:2018-03-20 15:04:35  【

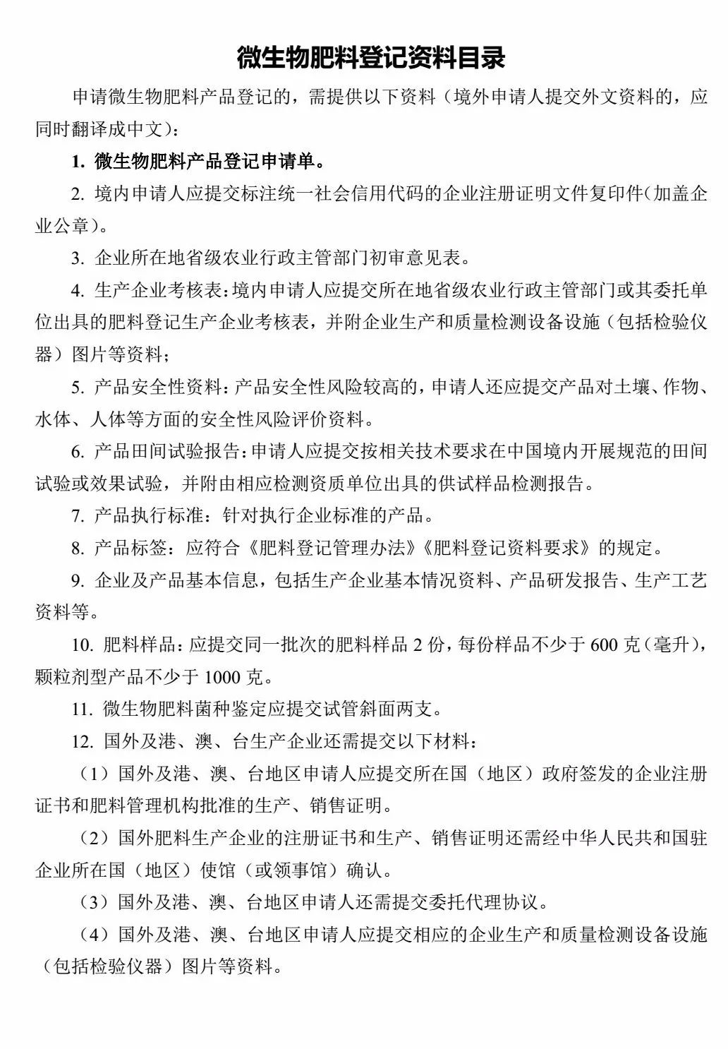
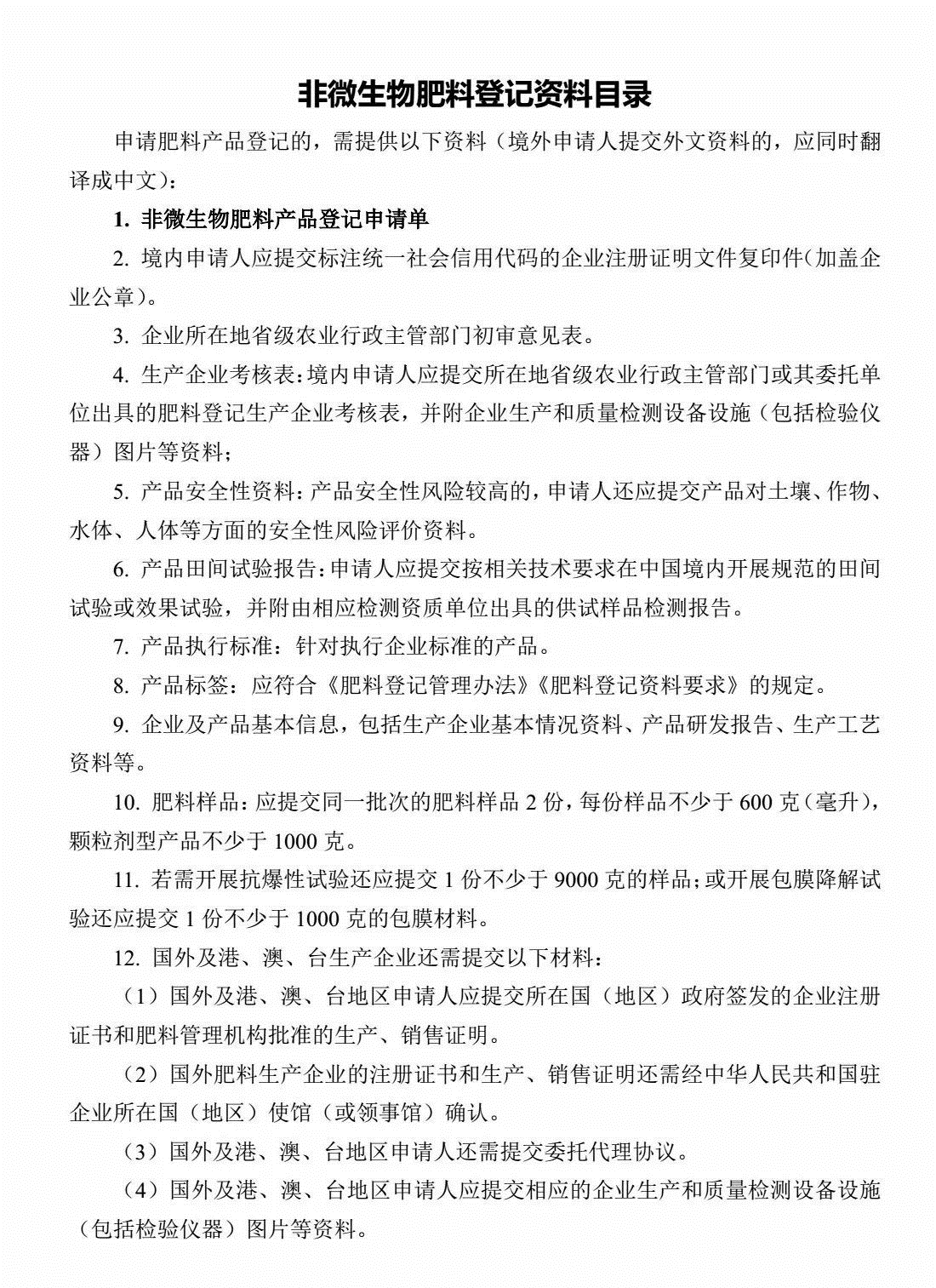
在2018年肥料登记法规再次发生重大变动,取消临时登记和正式登记,改为肥料登记(有效期5年)和续展登记,以下是新法规登记流程和资料要求:

一、肥料登记指南:

blob.png

二、肥料登记所需材料

blob.png

blob.png

三、肥料续展登记指南

blob.png

四、肥料变更登记指南

blob.png

最新产品

鲁公网安备 37152602000153号